2026ÄêUV½ºÓ¡ÓÍÄ«ÏîÄ¿ÄêÓÃÁ¿ÐèÇó²É¹ºÏîÄ¿TYA202603007
Õбêͨ¸æ 2026Äê3ÔÂ17ÈÕ 101
×¢£º1¡¢±¾±êÊéµÄËùÓÐͶ±êÎļþÇëä¯ÀÀÖÁÎÄÕµײ¿É¨Ã踽¼þ¶þάÂë»ñÈ¡£¡£¡£¡£¡£¡£¡£»£»£»£»£»£»£»£»
2¡¢Í¶µÝʱÐè°ÑÌîдºóµÄÔÎļþword°æ±¾ÓëÒѸÇÕµı¨¼Û¼òµ¥Æð·¢ÖÁÕбêÓÊÏäTender@gdtengen.com£»£»£»£»£»£»£»£»
µÚÒ»Õ Ͷ±êÈËÐëÖª




Ò»¡¢ÇåÁ®ÒªÇó
1.1Ͷ±êÈËÔÚÌõÔ¼²É¹ººÍʵÑéÀú³ÌÖÐÓ¦×ñÊØ¡¶ÖлªÈËÃñ¹²ºÍ¹úÕбêͶ±ê·¨¡·µÄÓйػ®¶¨£»£»£»£»£»£»£»£»ÈôÊÇÖбêÈËÔÚ±¾ÌõÔ¼µÄ¾ºÕùÖÐÓÐÃÓÀúÍÚ²ÆÐÐΪ£¬£¬£¬£¬£¬£¬£¬ÕбêÈ˽«×÷·ÏÆäÖбê×ʸñ£¬£¬£¬£¬£¬£¬£¬²¢ÁÐÈë±ùÇòÍ»ÆÆ(Öйú)ÓÐÏÞ¹«Ë¾¹ÙÍø¹©Ó¦É̺ÚÃûµ¥£¬£¬£¬£¬£¬£¬£¬ÓÀ²»ÏàÖú¡£¡£¡£¡£¡£¡£¡£
1.2ÑϽûͶ±ê¹©Ó¦ÉÌÒÔÈκÎÐÎʽÓëÉú²ú²¿·Ö/ÖÊÁ¿²¿·ÖÖ±½ÓÏàͬ£¬£¬£¬£¬£¬£¬£¬ÐëҪʱӦÁìÏÈÏòͨ¸æÁªÏµÈËÉêÇëÏàͬ²¢¼û¸æÏêϸÏàͬÊÂÏ£¬£¬£¬£¬£¬£¬¾Ô޳ɺ󷽿ÉÏàͬ£¬£¬£¬£¬£¬£¬£¬Î¥·´ÕßÊÓΪð·¸Ïà¹ØÌõÀý£¬£¬£¬£¬£¬£¬£¬ÎÒ·½½«ÊÓÇéÐÎÓèÒÔ´¦·Ö¡£¡£¡£¡£¡£¡£¡£
1.3 Ͷ±ê¹©Ó¦ÉÌÈçÓëÎÒ˾Éú²ú²¿·Ö/ÖÊÁ¿²¿·ÖÖ°Ô±±£´æË½È˹ØÏµ£¨ÈçÏàʶ/ÇׯÝ/Ò»¾ÏàÖú/Ò»¾¹ÍÓ¶£©£¬£¬£¬£¬£¬£¬£¬±ØÐèÆð¾¢±¨±¸£¬£¬£¬£¬£¬£¬£¬ÈçºóÐø·¢Ã÷½«Ö±½ÓÓ°ÏìÆÀ±êЧ¹û¼°ºóÐøÏàÖú¡£¡£¡£¡£¡£¡£¡£
1.4¹©Ó¦ÉÌ·¢Ã÷ÕÐͶ±êÔ˶¯ÖÐÆäËû¹©Ó¦ÉÌ»òÎÒ·½Ö°Ô±±£´æÎ¥·¨Î¥¼ÍÐÐΪµÄ£¬£¬£¬£¬£¬£¬£¬¶¼ÓÐȨÏò±ùÇòÍ»ÆÆ(Öйú)ÓÐÏÞ¹«Ë¾¹ÙÍø¾ÙÐоٱ¨£¬£¬£¬£¬£¬£¬£¬¾Ù±¨ÓÊÏä
ÈçÏ£ºzxw@gdtengen.com
luosuling@gdtengen.com
?
µÚ¶þÕ ²É¹ºÏîĿҪÇó
Ò»¡¢²É¹ºÄÚÈݼ°Ïà¹ØÒªÇó
±¾ÏîĿΪ2026ÄêUV½ºÓ¡ÓÍÄ«ÏîÄ¿ÄêÓÃÁ¿ÐèÇó²É¹º¡£¡£¡£¡£¡£¡£¡£
¢Ù¶«Ý¸³§ÇøÏîÄ¿¹æÄ££º±¾´ÎÕб깲¼Æ1¸öÌõÔ¼°ü£¬£¬£¬£¬£¬£¬£¬×ܲɹºÔ¤¹ÀÁ¿Îª3224¹«½ï£¬£¬£¬£¬£¬£¬£¬ÏîÄ¿Çåµ¥ÈçÏ£º


±íÒ»£º¶«Ý¸»ùµØ½ºÓ¡ÓÍÄ«ÐèÇóÃ÷ϸ
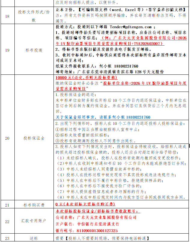
×¢£ºÏêϸ²É¹º½ð¶îÒÔÏÖʵӪҵ±¬·¢Á¿Îª×¼
ËÍ»õµØµã£º¹ã¶«Ê¡¶«Ý¸ÊÐÇåϪÕòÇà±õ¶«Â·128ºÅ±ùÇòÍ»ÆÆ(Öйú)ÓÐÏÞ¹«Ë¾¹ÙÍø¹É·Ý
¶þ¡¢Ð§À͹淶
1.Ͷ±êÈËÐèÌṩËÍ»õ¡¢³ö¾ß·¢Æ±µÈÒ»ÌõÁúЧÀÍ¡£¡£¡£¡£¡£¡£¡£
2.ÑÏ¿áÆ¾Ö¤ÑùÆ·¾ÙÐÐÉú²ú£¬£¬£¬£¬£¬£¬£¬³ý·ÇÒªÇó»òÕßÔÞ³ÉÐ޸쬣¬£¬£¬£¬£¬£¬²»È»²»µÃ²úÆ·ÖÊÁ¿¾ÙÐÐÈκÎÐÎʽµÄÐ޸ġ£¡£¡£¡£¡£¡£¡£
3.Ͷ±êÈËÐèÌṩÔöֵ˰רÓ÷¢Æ±£¨Ë°ÂÊ13%£©£¬£¬£¬£¬£¬£¬£¬ÌõÔ¼ÍÆÐÐʱ´úÈçÓö˰Âʱ任£¬£¬£¬£¬£¬£¬£¬ÌõÔ¼²»º¬Ë°½ð¶îÎȹ̣¬£¬£¬£¬£¬£¬£¬Ë«·½Æ¾Ö¤ÐÂ˰ÂÊÇ©ÊðÔö²¹ÐÒé¡£¡£¡£¡£¡£¡£¡£
Èý¡¢ÊÔÑùÄ¥Á·
1.ÕбêÈ«Àú³ÌÖÐÎÒ·½¿ÉÌṩÑùÆ·£¬£¬£¬£¬£¬£¬£¬ÒâÏòͶ±êÈË¿ÉÀ´ÎÒ˾ÏòÖ¸¶¨ÓªÒµÁªÏµÈËÄÃÈ¡ÑùÆ·£¬£¬£¬£¬£¬£¬£¬»òÓÉÎÒ˾ÓʵÝÑùÆ·¡£¡£¡£¡£¡£¡£¡£
2.ÖбêºóÖб귽Ӧµ±ÌṩÑùÆ·ÊÔÑù£¬£¬£¬£¬£¬£¬£¬ÑùÆ·¾ÏàͬºóÈÔ²»Öª×ãÊÖÒÕÒªÇóµÄ£¬£¬£¬£¬£¬£¬£¬×÷·ÏÖбê×ʸñ£¬£¬£¬£¬£¬£¬£¬Öб귽ÒÀÖбêÐò´Î²¹µÝ¡£¡£¡£¡£¡£¡£¡£
ËÄ¡¢ÑéÊÕ±ê×¼
ÖÊÁ¿°´ÕбêÈ˵ÄÒªÇóÒÔ¼°¹ú¼Ò¡¢ÐÐÒµºÍµØ·½±ê×¼¾ÙÐÐÑéÊÕ£¬£¬£¬£¬£¬£¬£¬Èç¹ú¼ÒÓÐбê×¼³ǫ̈£¬£¬£¬£¬£¬£¬£¬ÔòÓ¦ÇкϹú¼ÒËù½ÒÏþµÄ×îа汾µÄÖÊÁ¿ºÍÊÖÒÕÒªÇ󡣡£¡£¡£¡£¡£¡£Í¶±êÈ˲»µÃÒòбê×¼µÄʵÑéÒªÇó¼ÛÇ®µ÷½â¡£¡£¡£¡£¡£¡£¡£ÏêϸÑéÊÕ±ê×¼ÈçÏ£º
1.°ü×°ÒªÇ󣺹©Ó¦ÉÌ×ÔÐаü×°£¬£¬£¬£¬£¬£¬£¬²»¿ÉÓÐȱ½ïÉÙÁ½¡£¡£¡£¡£¡£¡£¡£
2.À´ÁÏÑé»õ£ºÕë¶ÔÖб귽ÿÅúÀ´ÁÏ£¬£¬£¬£¬£¬£¬£¬Õб귽³é²é10%¾ÙÐÐÑé»õ£¬£¬£¬£¬£¬£¬£¬Æ¾Ö¤ÌõÔ¼Ô¼¶¨ÃüĿǩÊÕ£¬£¬£¬£¬£¬£¬£¬°´Éú²úÅä·½Éú²ú£¬£¬£¬£¬£¬£¬£¬¼°ËÍ»õʱЧÐÔ¡£¡£¡£¡£¡£¡£¡£
3.ÊýÄ¿ÅÌË㣺ÒÔÏÖʵËÍ»õ¸ùÊýΪ׼£»£»£»£»£»£»£»£»
4.Íâ¹ÛÒªÇó£ºÎÞ²ôÔÓÖÊ¡¢È±¿Ú¡¢ÎÞÒì棬£¬£¬£¬£¬£¬£¬ÒªÈ·±£ËÍ»õÖÊÁ¿Ç°ºóÒ»Ö£¬£¬£¬£¬£¬£¬£¬ÇкÏÎÒ˾ʹÓÃÐèÇó¼°ÐÐÒµ±ê×¼£»£»£»£»£»£»£»£»
5.ÖÊÁ¿ÒªÇ󣺰´¶©µ¥ÎïÁÏÃû³ÆÅäËÍ£¬£¬£¬£¬£¬£¬£¬°´¹æ¸ñÉú²ú¡£¡£¡£¡£¡£¡£¡£
Îå¡¢ÖÊÁ¿ÎÊÌâÍË»»
ÈçÓö²úÆ·¼°ÖÊÁ¿ÎÊÌ⣬£¬£¬£¬£¬£¬£¬ÁªÏµ¹©Ó¦É̺ó24СʱÄÚÏìÓ¦£¬£¬£¬£¬£¬£¬£¬Ó°ÏìÉú²úµÄÐè°´ÌõÔ¼ÒªÇóÖØÐÂÅäËÍÒªËØ¡£¡£¡£¡£¡£¡£¡£
Áù¡¢ÌõԼǩԼ¼°¸¶¿î·½·¨£¨¼ûÏêϸÒÔÏÂÌõÔ¼£©
µÚÈýÕ Ͷ±êÎļþÃûÌÃ
Ͷ±êÎļþÓ¦°üÀ¨µ«²»ÏÞÓÚÏÂÁÐÄÚÈÝ£º
£¨1£©Í¶±êÎļþ·âÃæ
£¨2£©Í¶±êÔÊÐíÊé
£¨3£©×ʸñ֤ʵ£¨Í¶±ê°ü¹Ü½ð¼°±êÊé·Ñ½ÉÄÉÆ¾Ö¤¸´Ó¡¼þ¡¢Í¶±êÈËÓÐÓõĹ«Ë¾ÓªÒµÖ´ÕÕ¸´Ó¡¼þ¡¢¿ª»§ÐÐÕË»§ÏêϸÐÅÏ¢£©
£¨4£©·¨¶¨´ú±íÈËÊÚȨÊé¡¢·¨ÈËÊÚȨ´ú±íÉí·ÝÖ¤£¨¸´Ó¡¼þ£©
£¨5£©¹ØÏµ±¨±¸±í
£¨6£©Í¶±êÈËÇåÁ®ÔÊÐíÊé
£¨7£©ÆäËüͶ±êÈËÒÔΪÐèÒªÌṩµÄ×ÊÁϺÍÓëÆÀÉóÆÀ·ÖÓйصÄ×ÊÁÏ£¨×ÔÄ⣬£¬£¬£¬£¬£¬£¬ÈçÉú²ú¹æÄ£¡¢×°±¸Ìõ¼þ¡¢ÏàÖúͬ°éµÈ£©
£¨8£©¹©Ó¦É̵÷ÅÌÎʾí
£¨9£©ÊÖÒÕ¹æ¸ñÆ«Àë±í£¨ÈôÓУ©
£¨10£©¶«Ý¸»ùµØ±¨¼ÛÇåµ¥
×¢£ºÇëɨÃèÏ·½¶þάÂëÏÂÔØ¸½¼þ»ñȡͶ±êÎļþ