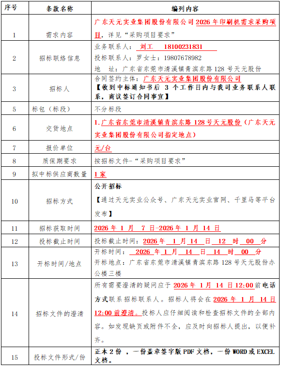
2026ÄêÓ¡Ë¢»úÐèÇó²É¹ºÏîÄ¿TYA202601001
Õбêͨ¸æ 2026Äê1ÔÂ8ÈÕ 424
×¢£º1¡¢±¾±êÊéµÄËùÓÐͶ±êÎļþÇëä¯ÀÀÖÁÎÄÕµײ¿É¨Ã踽¼þ¶þάÂë»ñÈ¡£¡£¡£¡£¡£¡£¡£»£»£»£»£»£»£»£»
2¡¢Í¶µÝʱÐè°ÑÌîдºóµÄÔÎļþword°æ±¾ÓëÒѸÇÕµı¨¼Û¼òµ¥Æð·¢ÖÁÕбêÓÊÏäTender@gdtengen.com£»£»£»£»£»£»£»£»
µÚÒ»Õ Ͷ±êÈËÐëÖª




Ò»¡¢ÇåÁ®ÒªÇó
1.1Ͷ±êÈËÔÚÌõÔ¼²É¹ººÍʵÑéÀú³ÌÖÐÓ¦×ñÊØ¡¶ÖлªÈËÃñ¹²ºÍ¹úÕбêͶ±ê·¨¡·µÄÓйػ®¶¨£»£»£»£»£»£»£»£»ÈôÊÇÖбêÈËÔÚ±¾ÌõÔ¼µÄ¾ºÕùÖÐÓÐÃÓÀúÍÚ²ÆÐÐΪ£¬£¬£¬£¬£¬£¬£¬£¬ÕбêÈ˽«×÷·ÏÆäÖбê×ʸñ£¬£¬£¬£¬£¬£¬£¬£¬²¢ÁÐÈë±ùÇòÍ»ÆÆ(Öйú)ÓÐÏÞ¹«Ë¾¹ÙÍø¹©Ó¦É̺ÚÃûµ¥£¬£¬£¬£¬£¬£¬£¬£¬ÓÀ²»ÏàÖú¡£¡£¡£¡£¡£¡£¡£
1.2ÑϽûͶ±ê¹©Ó¦ÉÌÒÔÈκÎÐÎʽÓëÉú²ú²¿·Ö/ÖÊÁ¿²¿·ÖÖ±½ÓÏàͬ£¬£¬£¬£¬£¬£¬£¬£¬ÐëҪʱӦÁìÏÈÏòͨ¸æÁªÏµÈËÉêÇëÏàͬ²¢¼û¸æÏêϸÏàͬÊÂÏ£¬£¬£¬£¬£¬£¬£¬¾Ô޳ɺ󷽿ÉÏàͬ£¬£¬£¬£¬£¬£¬£¬£¬Î¥·´ÕßÊÓΪð·¸Ïà¹ØÌõÀý£¬£¬£¬£¬£¬£¬£¬£¬ÎÒ·½½«ÊÓÇéÐÎÓèÒÔ´¦·Ö¡£¡£¡£¡£¡£¡£¡£
1.3 Ͷ±ê¹©Ó¦ÉÌÈçÓëÎÒ˾Éú²ú²¿·Ö/ÖÊÁ¿²¿·ÖÖ°Ô±±£´æË½È˹ØÏµ£¨ÈçÏàʶ/ÇׯÝ/Ò»¾ÏàÖú/Ò»¾¹ÍÓ¶£©£¬£¬£¬£¬£¬£¬£¬£¬±ØÐèÆð¾¢±¨±¸£¬£¬£¬£¬£¬£¬£¬£¬ÈçºóÐø·¢Ã÷½«Ö±½ÓÓ°ÏìÆÀ±êЧ¹û¼°ºóÐøÏàÖú¡£¡£¡£¡£¡£¡£¡£
1.4¹©Ó¦ÉÌ·¢Ã÷ÕÐͶ±êÔ˶¯ÖÐÆäËû¹©Ó¦ÉÌ»òÎÒ·½Ö°Ô±±£´æÎ¥·¨Î¥¼ÍÐÐΪµÄ£¬£¬£¬£¬£¬£¬£¬£¬¶¼ÓÐȨÏò±ùÇòÍ»ÆÆ(Öйú)ÓÐÏÞ¹«Ë¾¹ÙÍø¾ÙÐоٱ¨£¬£¬£¬£¬£¬£¬£¬£¬¾Ù±¨ÓÊÏä
ÈçÏ£ºzxw@gdtengen.com
luosuling@gdtengen.com
µÚ¶þÕ ²É¹ºÏîĿҪÇó
Ò»¡¢²É¹ºÄÚÈݼ°Ïà¹ØÒªÇó
±¾ÏîĿΪ2026ÄêÓ¡Ë¢»úÐèÇó²É¹º¡£¡£¡£¡£¡£¡£¡£
¢Ù¶«Ý¸³§ÇøÏîÄ¿¹æÄ££º±¾´ÎÕбê×ܲɹºÔ¤¹ÀÁ¿Îª1̨£¬£¬£¬£¬£¬£¬£¬£¬»úе²ÎÊýÇåµ¥ÈçÏ£º


ËÍ»õµØµã£º¹ã¶«Ê¡¶«Ý¸ÊÐÇåϪÕòÇà±õ¶«Â·128ºÅ±ùÇòÍ»ÆÆ(Öйú)ÓÐÏÞ¹«Ë¾¹ÙÍø¹É·Ý
¶þ¡¢Ð§À͹淶
1.Ͷ±êÈËÐèÌṩ°ü×°¡¢ÅäËÍ¡¢×°Öá¢ÑéÊÕ¡¢µ÷ÊÔ¡¢ÖÊÁ¿Î¬»¤¡¢³ö¾ß·¢Æ±µÈÒ»ÌõÁúЧÀÍ¡£¡£¡£¡£¡£¡£¡£Öб귽ƾ֤½»»õʱ¼ä½«×°±¸Ë͵½Õб귽ָ¶¨ËùÔÚ£¬£¬£¬£¬£¬£¬£¬£¬¼´Ê±ÅÉÊÖÒÕÖ°Ô±ÉÏÃÅ×°Öᢵ÷ÊÔ¡£¡£¡£¡£¡£¡£¡£×°Öᢵ÷ÊÔÓ¦ÔÚ5ÌìÄÚÍê³É£¬£¬£¬£¬£¬£¬£¬£¬Öб귽°ü¹Ü»úеװ±¸ÄÜÕý³£Öª×ãÕб귽µÄÉú²úÐèÇ󡣡£¡£¡£¡£¡£¡£Õб귽¿ÉÌṩÆðÖØºÍ°áÔ˹¤¾ß¼°ÈËÁ¦¡¢¹¤¾ßµÈÏà¹ØÌõ¼þÀ´¸¨ÖúͶ±ê·½¡£¡£¡£¡£¡£¡£¡£
2.ÔÚÖÊÁ¿°ü¹ÜÆÚÄÚ£¬£¬£¬£¬£¬£¬£¬£¬¶ÔÖ¤Á¿ÎÊÌâµÄЧÀÍÏìӦʱ¼äΪ2Сʱ£¬£¬£¬£¬£¬£¬£¬£¬½Óµ½Õб귽֪ͨ»òÒªÇ󣬣¬£¬£¬£¬£¬£¬£¬Ó¦ÔÚ48СʱÄÚµ½ÏÖ³¡É¨³ýÖÊÁ¿ÎÊÌâ¡£¡£¡£¡£¡£¡£¡£
3.Öб귽°ü¹ÜÆä×°±¸ÊÇÈ«Ðµģ¬£¬£¬£¬£¬£¬£¬£¬ÖÊÁ¿°ü¹ÜÆÚÄÚάÐÞ²»ÊÕÈ¡Óöȣ¬£¬£¬£¬£¬£¬£¬£¬ÓÉÓÚÈËΪԵ¹ÊÔÓÉË𻵵IJ»ÔÚ±£ÐÞ¹æÄ£ÄÚ£¬£¬£¬£¬£¬£¬£¬£¬²»¿ÉÓÐËø»úµÄ³ÌÐòÓëÃÜÂë¡£¡£¡£¡£¡£¡£¡£
4.ÖÊÁ¿°ü¹ÜÆÚÂúºóÈçÐèÌæ»»Åä¼þ£¬£¬£¬£¬£¬£¬£¬£¬Öб귽ֻÊÕÈ¡±¾Ç®·Ñ»ò°´Öб귽ЧÀÍÏîÄ¿ÁíÐÐÔ¼¶¨¡£¡£¡£¡£¡£¡£¡£
5.Õû»ú±£ÐÞ¶þÄê¡£¡£¡£¡£¡£¡£¡£
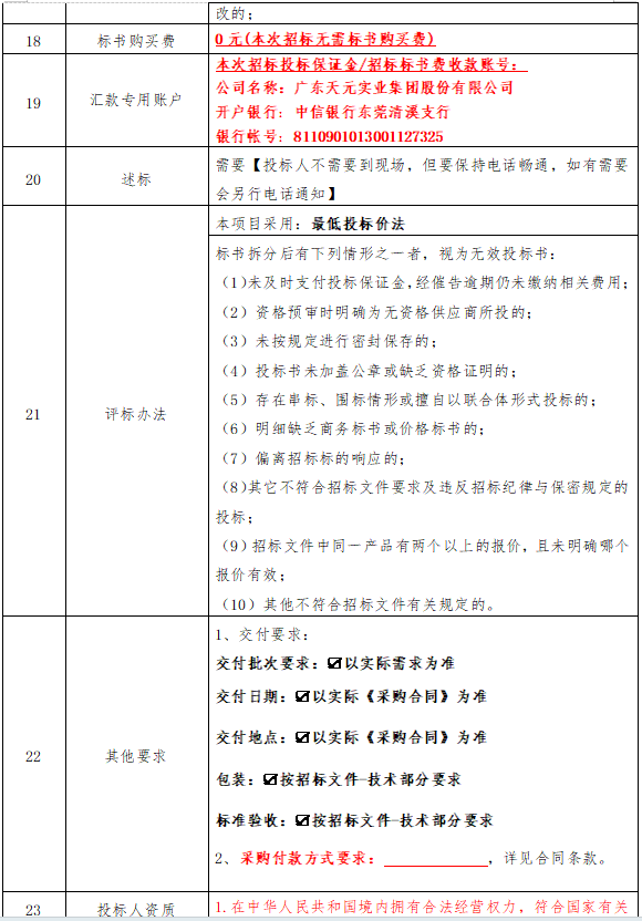
6.Ͷ±êÈËÐèÌṩÔöֵ˰רÓ÷¢Æ±£¨Ë°ÂÊ13%£©£¬£¬£¬£¬£¬£¬£¬£¬ÌõÔ¼ÍÆÐÐʱ´úÈçÓö˰Âʱ任£¬£¬£¬£¬£¬£¬£¬£¬ÌõÔ¼²»º¬Ë°½ð¶îÎȹ̣¬£¬£¬£¬£¬£¬£¬£¬Ë«·½Æ¾Ö¤ÐÂ˰ÂÊÇ©ÊðÔö²¹ÐÒé¡£¡£¡£¡£¡£¡£¡£
Èý¡¢×°±¸ÑéÊÕ
ÖÊÁ¿°´ÕбêÈ˵ÄÒªÇóÒÔ¼°¹ú¼Ò¡¢ÐÐÒµºÍµØ·½±ê×¼¾ÙÐÐÑéÊÕ£¬£¬£¬£¬£¬£¬£¬£¬Èç¹ú¼ÒÓÐбê×¼³ǫ̈£¬£¬£¬£¬£¬£¬£¬£¬ÔòÓ¦ÇкϹú¼ÒËù½ÒÏþµÄ×îа汾µÄÖÊÁ¿ºÍÊÖÒÕÒªÇ󡣡£¡£¡£¡£¡£¡£Í¶±êÈ˲»µÃÒòбê×¼µÄʵÑéÒªÇó¼ÛÇ®µ÷½â¡£¡£¡£¡£¡£¡£¡£ÏêϸÑéÊÕ±ê×¼ÈçÏ£º
1.°ü×°ÒªÇó£º×°±¸µÄ°ü×°ÒªÇкϻ®¶¨£¬£¬£¬£¬£¬£¬£¬£¬ÇÒÊʺÏÔ¶³ÌÔËÊä¡¢¶à´Î°áÔ˺Íװж£¬£¬£¬£¬£¬£¬£¬£¬²¢ÓмõÕñ¡¢·À¹¥»÷µÄ²½·¥¡£¡£¡£¡£¡£¡£¡£°ü×°Ó¦°´×°±¸Ìص㣬£¬£¬£¬£¬£¬£¬£¬°´ÐèÒª»®·Ö¼ÓÉÏ·À³±¡¢·Àù¡¢·ÀÐâ¡¢·ÀÇÖÊ´µÄ±£»£»£»£»£»£»£»£»¤²½·¥£¬£¬£¬£¬£¬£¬£¬£¬ÒÔ°ü¹Ü»õÎïÔÚûÓÐÈκÎË𻵺ÍÇÖÊ´µÄÇéÐÎÏÂÇå¾²Ô˵ÖÕб귽ָ¶¨µÄµØ·½¡£¡£¡£¡£¡£¡£¡£
2.×°±¸Ó¦Å䱸½ðÊô²ÄÖʵıêÅÆ(ÃúÅÆ)£¬£¬£¬£¬£¬£¬£¬£¬±êÅÆÓ¦°´¹ú¼ÒÏà¹Ø±ê×¼ÖÆ×÷¡£¡£¡£¡£¡£¡£¡£±êÅÆÉÏÓ¦ÇåÎúÏÔʾװ±¸Ãû³Æ¡¢×°±¸Ðͺš¢³ö³§±àÂë¡¢³ö³§ÈÕÆÚ¡¢ÖÆÔìÉÌÃû³ÆÓëÁªÏµ·½·¨µÈÐÅÏ¢£¬£¬£¬£¬£¬£¬£¬£¬ÈçÉæ¼°ÄÜЧµÄ×°±¸£¬£¬£¬£¬£¬£¬£¬£¬Ó¦±êʾÄÜЧƷ¼¶±êʶ¡£¡£¡£¡£¡£¡£¡£±êÅÆÐÅÏ¢ÐèÓ뷢Ʊ¡¢ÌõÔ¼ÉϵÄÐÅÏ¢ÏàÆ¥Å䣬£¬£¬£¬£¬£¬£¬£¬×°±¸±êÅÆÉϵÄËùÓÐÐÅÏ¢±ØÐè»ú´ò£¬£¬£¬£¬£¬£¬£¬£¬²»µÃÐ޸ġ£¡£¡£¡£¡£¡£¡£
3.×°±¸µÄÑéÊÕ±ê×¼:°´Ë«·½Ô¼¶¨µÄ×°±¸ÊÖÒÕÖ¸±ê¡¢ÊÖÒÕ×ÊÁϺÍÉèÖþÙÐÐÑéÊÕ£»£»£»£»£»£»£»£»ÈçË«·½Ô¼¶¨ÊÖÒÕÖ¸±ê²»È«»ò²»ÇåÎú£¬£¬£¬£¬£¬£¬£¬£¬Ô޳ɰ´¹ú¼Ò±ê×¼»òÐÐÒµ±ê×¼ÑéÊÕ£»£»£»£»£»£»£»£»ÈçǰÊö±ê×¼ÉÐÎÞ·¨ÑéÊÕ£¬£¬£¬£¬£¬£¬£¬£¬Ë«·½ÔÞ³ÉÒÔ¸Ã×°±¸ËùÉú²ú²úÆ·µÖ´ïÕб귽ÑùÆ·»òÕб귽¿Í»§ÐèÇóΪ±ê×¼¡£¡£¡£¡£¡£¡£¡£
ËÄ¡¢¹©»õʱ¼ä¡¢ËùÔÚ
ƾ֤ÕбêÈËÒªÇóµÄµ½»õʱ¼ä£¨°´¶©µ¥ÅäËÍʱ¼ä»òµÈ֪ͨËÍ»õ£©¡¢µ½»õËùÔÚ¾ÙÐÐÅäËÍ¡£¡£¡£¡£¡£¡£¡£ÈôÓгåÍ»£¬£¬£¬£¬£¬£¬£¬£¬ÒÔÏÖʵ¡¶²É¹ºÌõÔ¼¡·Îª×¼¡£¡£¡£¡£¡£¡£¡£
Îå¡¢ÖÊÁ¿ÎÊÌâÍË»»
ÈçÓö²úÆ·¼°ÖÊÁ¿ÎÊÌ⣬£¬£¬£¬£¬£¬£¬£¬ÁªÏµ¹©Ó¦É̺ó24СʱÄÚÏìÓ¦£¬£¬£¬£¬£¬£¬£¬£¬Ó°ÏìÉú²úµÄÐè°´ÌõÔ¼ÒªÇóÖØÐÂÅäËÍÒªËØ¡£¡£¡£¡£¡£¡£¡£
Áù¡¢ÌõԼǩԼ¼°¸¶¿î·½·¨£¨¼ûÏêϸÌõÔ¼£©
µÚÈýÕ Ͷ±êÎļþÃûÌÃ
Ͷ±êÎļþÓ¦°üÀ¨µ«²»ÏÞÓÚÏÂÁÐÄÚÈÝ£º
£¨1£©Í¶±êÎļþ·âÃæ
£¨2£©Í¶±êÔÊÐíÊé
£¨3£©×ʸñ֤ʵ£¨Í¶±ê°ü¹Ü½ð¼°±êÊé·Ñ½ÉÄÉÆ¾Ö¤¸´Ó¡¼þ¡¢Í¶±êÈËÓÐÓõĹ«Ë¾ÓªÒµÖ´ÕÕ¸´Ó¡¼þ¡¢¿ª»§ÐÐÕË»§ÏêϸÐÅÏ¢£©
£¨4£©·¨¶¨´ú±íÈËÊÚȨÊé¡¢·¨ÈËÊÚȨ´ú±íÉí·ÝÖ¤£¨¸´Ó¡¼þ£©
£¨5£©·¨ÈËÊÚȨ´ú±íÉç±£½ÉÄÉ֤ʵ
£¨6£©¹ØÏµ±¨±¸±í
£¨7£©Í¶±êÈËÇåÁ®ÔÊÐíÊé
£¨8£©ÆäËüͶ±êÈËÒÔΪÐèÒªÌṩµÄ×ÊÁϺÍÓëÆÀÉóÆÀ·ÖÓйصÄ×ÊÁÏ£¨×ÔÄ⣬£¬£¬£¬£¬£¬£¬£¬ÈçÉú²ú¹æÄ£¡¢×°±¸Ìõ¼þ¡¢ÏàÖúͬ°éµÈ£©
£¨9£©¹©Ó¦É̵÷ÅÌÎʾí
£¨10£©ÊÖÒÕ¹æ¸ñÆ«Àë±í£¨ÈôÓУ©
£¨11£©±¨¼ÛÇåµ¥
×¢£ºÇëɨÃèÏ·½Á´½ÓÏÂÔØ¸½¼þ»ñȡͶ±êÎļþ